山东绿之缘环境工程设计院有限公司(简称绿之缘环境)以环保产业为主业,以集团式发展为战略目标,是环保部批准的环评机构、环境污染治理甲级单位、国家发改委批准的工程咨询单位。目前全院拥有国评环境检测中心、科环环境管理咨询中心和水土保持研究所等。是中国环保产业协会会员单位,中国环境影响评价行业协会会员单位,中国工程咨询协会会员单位,山东省环保产业协会副会长单位,在省内享有很高的声誉,具有“建设手续一站式办理、环境问题一条龙解决”的独特优势。是山东省中小企业局批准的中小企业服务机构。
业务覆盖环境影响评价、环保工程、环境检测、建设项目可行性研究、节能评估、国家扶持项目资金申请、水土保持、水资源论证、企业环境管理咨询等专业技术服务,具有为客户提供专业的一条龙、一站式服务的优势特征。
全院目前在职员工186人,博士学历5人,硕士学历126人,本科学历45人,其中高级职称25人,中级职称51人,由环评部、环保工程部、环境检测中心、环境管理咨询中心、工程咨询部、水保部、项目部、行政服务部、综合管理部等部门组成,组织机构完善,技术力量雄厚。
绿之缘环境始终坚持专业、责任、高效、严谨的基本方针,遵守国家法律法规,执行国家政策,秉承为政府严格把关、为企事业单位做好服务的原则,精心打造权威专业机构,创建环保知识品牌,为经济的发展和环境的保护贡献应尽的力量。
福利待遇:社会福利保险、年终奖金、带薪年假、敬老补贴、工龄工资等福利。
联系方式:
山东绿之缘环境工程设计院 -日照设计院
山东省日照市烟台路201号行政服务大楼4F
电话:0633-8313596
手机:15725887298/15762360880
传真:0633-8313559
山东绿之缘环境工程设计院 -临沂设计院
临沂市IEC国际企业中心10F
电话:0539-8723818
手机:18553923818
传真:0539-8723818
邮箱:sdlzyywb@163.com
网站:www.sdlzy.com.cn
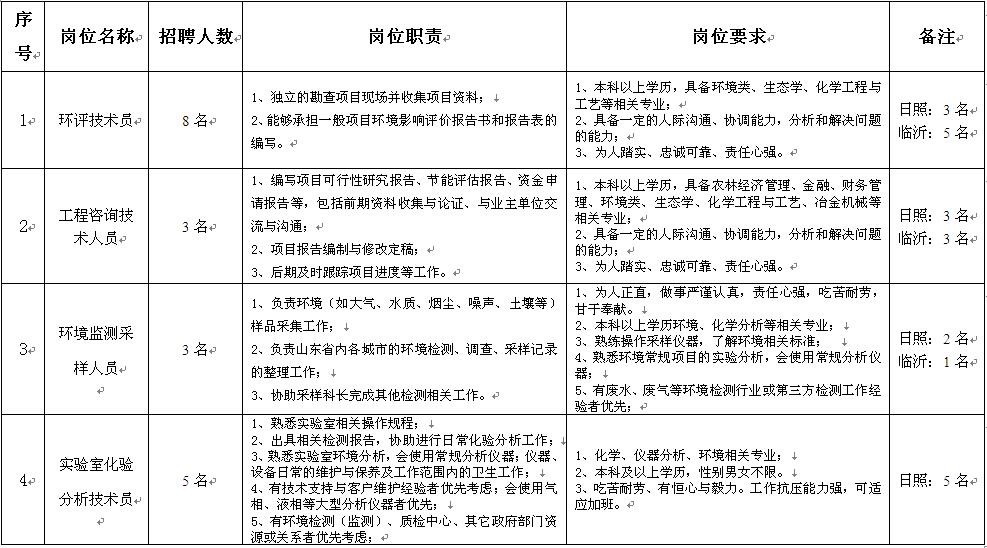
目前,因公司发展需要,现招聘以下人员:
